Informationsmaterialien und Grafiken
Der Gemeinsame Bundesausschuss – Wer wir sind und was wir für Ihre Gesundheit tun
Geschäftsberichte
Der aktuelle Geschäftsbericht liegt auch in gedruckter Form vor und kann per E-Mail an info@g-ba.de in der Geschäftsstelle angefordert werden.
Archiv Geschäftsberichte
Grafiken
Der G-BA bietet zu verschiedenen Themenbereichen Grafiken an, die unter Angabe der Quelle zur Nutzung freigegeben sind.
G-BA als Gremium
Die Rechtsstellung des Gemeinsamen Bundesausschusses
Stand: Juni 2023
Unterausschuss Arzneimittel
Frühe Nutzenbewertung von Arzneimitteln mit neuen Wirkstoffen
Stand: Dezember 2017
Verbandmittel oder sonstiges Produkt der Wundbehandlung
Stand: Dezember 2025
Unterausschuss Bedarfsplanung
Unterausschuss Disease-Management-Programme
Unterausschuss Methodenbewertung
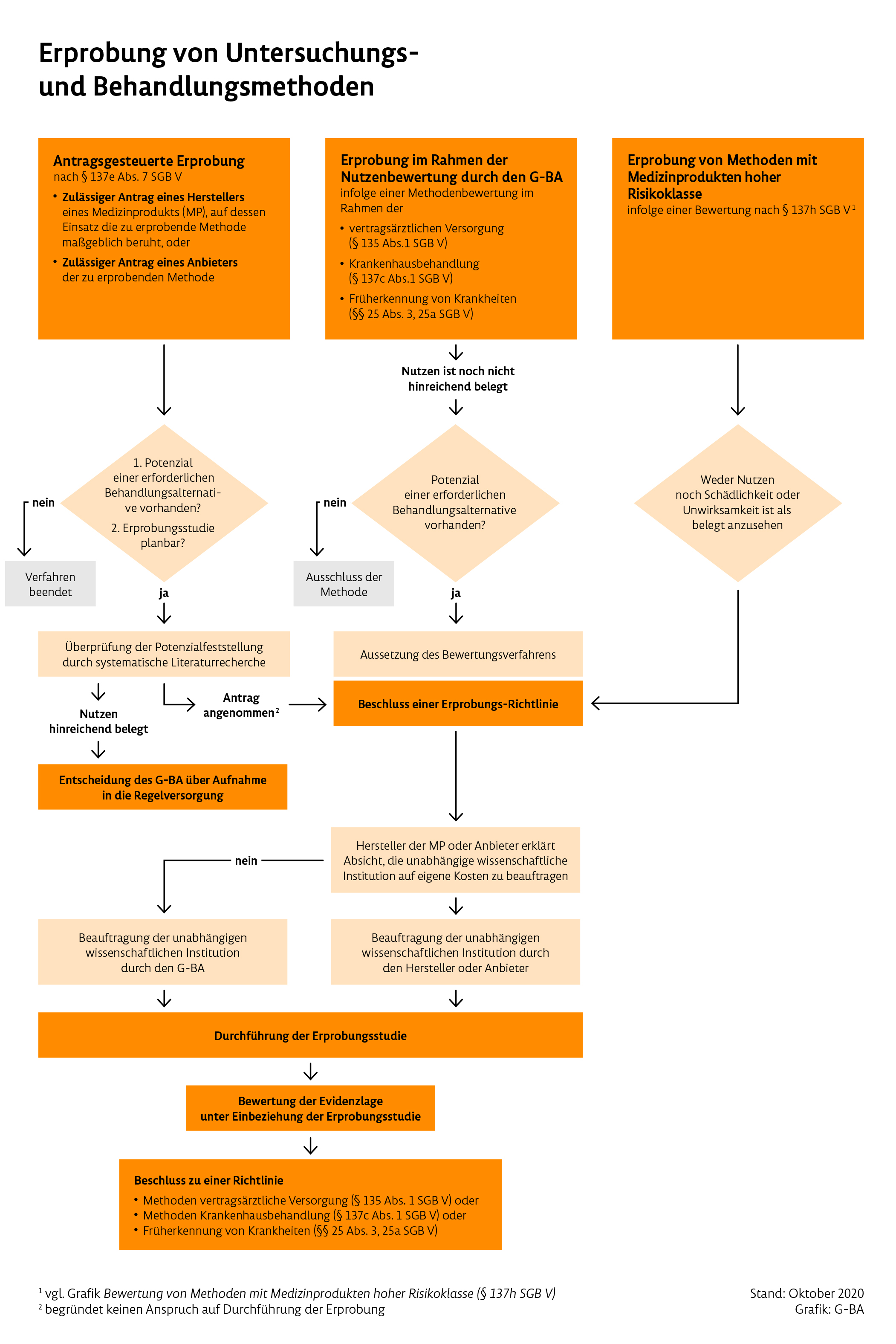
Erprobung von Untersuchungs- und Behandlungsmethoden
Stand: Oktober 2020
Lungenkrebs-Früherkennung für Raucherinnen und Raucher – Ablauf
Stand: Juni 2025
Methoden mit Medizinprodukten hoher Risikoklasse
Stand: Oktober 2020
Organisierte Früherkennungsprogramme auf Darmkrebs und Gebärmutterhalskrebs: Programmbeurteilung
Stand: Januar 2022
Organisierte Früherkennungsprogramme auf Darmkrebs und Gebärmutterhalskrebs: Datenfluss zur Programmbeurteilung
Stand: Januar 2022
Organisierte Krebsfrüherkennungsprogramme: Antragsprozess sekundäre Datennutzung
Stand: April 2025
Unterausschuss Veranlasste Leistungen
Krankenhausbegleitpersonen für Menschen mit Behinderung
Stand: Juli 2023
:blur(20):quality(10)/https%3A%2F%2Fwww.g-ba.de%2Fdownloads%2F17-98-5497%2F2018-02-02_G-BA_Grafik_Zusammenarbeit%2520G-BA%2520und%2520IQWiG.jpg%3Fversion%3Dd1c67d13b1a1de006ba4189f7c22efd5)
:blur(20):quality(10)/https%3A%2F%2Fwww.g-ba.de%2Fdownloads%2F17-98-5524%2F2023-02-20_G-BA_Anwendungsbegleitende-Datenerhebung-01.png%3Fversion%3D3f5ee442bc225fa1132550fe65b53504)
:blur(20):quality(10)/https%3A%2F%2Fwww.g-ba.de%2Fdownloads%2F17-98-4636%2F2026-02-18_G-BA_Grafik_Verfahrensablauf-fruehe-NB_m-Titel_o-Logo.jpg%3Fversion%3De9f4e0586e84a5c4759325f41bc538ff)
:blur(20):quality(10)/https%3A%2F%2Fwww.g-ba.de%2Fdownloads%2F17-98-4505%2F2020-10-13_G-BA_Grafik-Erprobung_klein.jpg%3Fversion%3D60f13a058c9609bb96bd6aa1afa2ba37)
:blur(20):quality(10)/https%3A%2F%2Fwww.g-ba.de%2Fdownloads%2F17-98-4346%2F2017-06-30_GBA_Grafik_Methodenbewertung.jpg%3Fversion%3D794373802394afdd2866edd2ad778ede)
:blur(20):quality(10)/https%3A%2F%2Fwww.g-ba.de%2Fdownloads%2F17-98-4503%2F2020-10-13_G-BA_Grafik_137h-Bewertungsverfahren.jpg%3Fversion%3Dd59b15c71169f3a6c10229172216fba0)